必威betway西汉姆联召开“人工智能伦理教育”研讨会

        为深入开展人工智能伦理教育研究,推进伦理教育在人工智能课程教学中的实施和落地,必威betway西汉姆联根据中国新一代人工智能发展战略研究院执行院长龚克建议,将人工智能伦理教育嵌入专业课堂中,开展结合专业的课程思政特色教育。2月3日,必威betway西汉姆联在线上召开了“人工智能伦理教育”研讨会。必威betway西汉姆联党委书记张波、院长赵新、教学副院长许静出席会议,必威betway西汉姆联教师代表、教学管理人员等16人参加会议。必威betway西汉姆联院长赵新主持会议。

     会上,大家就人工智能伦理教育进行了研讨,涉及到人工智能领域的安全、伦理、隐私、法律以及经济形态、生产方式中与人与自然和谐等方面的问题教育如何切入到专业课程中,切实开展人工智能伦理融入专业的课程思政特色教育,以正确引导学生在人工智能研究领域的向善思考。

       研讨会上,参会教师结合本人讲授的专业课程纷纷发言、讨论热烈,交流开展伦理教育的想法和建议,为人工智能伦理教育的实施和落地建言献策,初步形成了必威betway西汉姆联“人工智能伦理教育”实施方案:

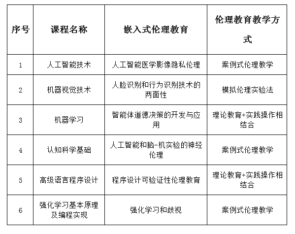
表格:Betway·必威(西汉姆联)人工智能类课程嵌入式伦理教育

        赵新在总结发言中指出,当前国内高校人工智能伦理教育发展正处于起步阶段,难以适应国家人工智能技术快速发展的大形势。赵新指出,为尽快落实人工智能伦理教育,应从两个方向开展工作,一是选出代表性的智能类专业课程,将人工智能伦理教育作为课程内容嵌入到教学中,实现人工智能课程思政的特色教育;二是面向全校开设“人工智能入门”公共课,嵌入“人工智能伦理教育”。结合相近学科共性的伦理问题,借鉴国内外前沿的人工智能伦理问题,尽快做好人工智能伦理教育的起步和落地工作。对各课程嵌入式伦理教育的工作经验、先进方法、遇到的问题等,及时提炼和总结,早日形成面向全校开设的“人工智能伦理教育”公共课。