一、校对要求
1、请学生在6月15日至6月19日登录Betway·必威(西汉姆联)就业系统进行校对,点击左侧就业方案校对一栏,进行校对。逾期校对功能关闭,不再开放。系统网址为:http://careers.nankai.edu.cn/login/login.html如学生忘记密码或学生登录系统无法显示左侧就业方案校对一栏,联系学院辅导员。
2、请学生端正态度,针对就业方案中的所有数据进行一一校对,要认真仔细,不要有遗漏,对错误的记录要进行修改。
3、对就业方案的更改一定要有根据,如录入或拼写错误可以修改,但如果是单位变动一定要办理了相关手续后,方能进行更改,不可随意更改。如更改不符合学校派遣政策,学院不予认定。
4、6月20日中午12:30前各毕业班班长收齐派遣费上交至学院团委辅导员处,每人10元,升学和定向委培的不交,2017年12月份毕业的春季毕业生也要交。
5、6月21日-6月25日学院继续在天津市教委系统录入新增就业去向学生信息。截止6月25日上午8:00前录入相关信息均能赶上第一批集中派遣;
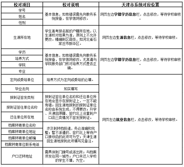
二、校对内容及说明

(此表格在学生端校对平台亦有显示,学生可查看)
备注:1、天津回原籍学生不签发报到证,档案转地单位名称:天津市教育委员会人才交流服务中心;档案转寄单位地址:天津市南开区黄河道474号。
2、签约北上在等待户口接收函的同学不签发报到证,不转档案和户口。
3、海河计划调档函交档案室,该部分学生不开报到证。